华侨港澳台联考培训学校 > 学习资讯 > 华兴港澳台侨联考学校:港澳台联考报名指南|2026届考生家长必看常见问题解析!
2026-02-10阅读:124次
港澳台联考报名
常见问题详解!
华兴港澳台侨联考学校
2026年港澳台联考3月1日开启网报,5月23-24日考试。报名环节容不得半点疏漏,本文拆解硬性条件、流程节点与高频误区,纯干货帮家长避坑备报。
一、报名硬性条件
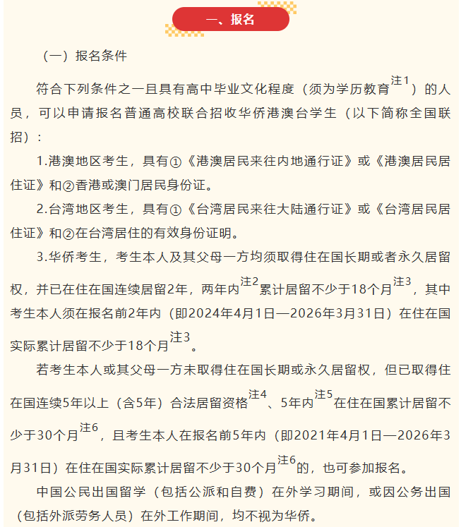
身份资格
港澳考生:持《港澳居民来往内地通行证》/《港澳居民居住证》+当地身份证,已注销内地户籍,证件有效期覆盖2026年9月入学。
台湾考生:持《台湾居民来往大陆通行证》/《台湾居民居住证》+台湾有效身份证明,提前核查证件有效期,过期及时续签。
华侨考生:满足任一居留条件:
有长居/永居权:考生与父母一方须持有住在国长期/永久居留权,且报名前2年内在住在国实际累计居留不少于18个月。
无长居/永居权:若未取得上述权,则须持有住在国连续5年以上的合法居留资格,且报名前5年内在住在国实际累计居留不少于30个月。
重要提醒:公派留学、公务出国时长不计入,需提供驻外使领馆居留认证书。
学历资格
基本要求:所有考生必须具有高中毕业文化程度,且必须是学历教育。
应届生:需提供毕业中学开具的毕业证明及高一至高三上学期的成绩单,并在入学报到后补交高中毕业证书及高三下学期的成绩单。
往届生:需提供高中毕业证书及高中三年成绩单。
特殊提醒:持国外学历的考生须提供我国驻外使(领)馆出具的学历认证书(中文版,须注明是否学历教育)。
禁忌情形
已被内地高校录取保留资格或在校就读的,需注销学籍后方可报名。
身份、材料造假者,查实后取消考试及录取资格,公示期接受举报。
二、报名流程与时间节点
报名时间轴
网上报名:2026年3月1日至3月15日。考生需登录全国联招管理系统考生端进行注册并提交相关信息。
报名确认:3月11日至31日。港澳台考生实行网上报名确认,华侨考生则需现场确认报名。
考试时间:5月23日(周六)至5月24日(周日)。
5月23日:
9:00-11:30中文
13:30-15:30英语
5月24日:
9:00-11:00 数学
13:00-15:00 物理、历史
16:00-18:00 化学、地理
报名材料准备
核心身份证明:身份证、通行证等有效证件,确保在考试期间内有效。
学历证明材料:高中毕业证书(应届生提供毕业证明)及高中三年成绩单。
华侨生额外材料:与其具有华侨身份父母一方法律关系的证明文书、我国驻外使(领)馆开具的居留权认证书等。
特别提醒:所有非中文材料需经有资质的翻译机构翻译成中文。根据海牙《取消外国公文书认证要求的公约》,外国文书材料需办理附加证明书(Apostille)
三、常见误区与政策答疑
(一)高频误区警示
误区1:双报内地高考与联考无影响。多数省份禁止双报,违者取消联考资格;广东虽允许,但备考方向差异大,建议专攻联考。
误区2:华侨居留时长无限制累计。单次回国超6个月时长不计入,公派留学、公务出国时间剔除,需提前梳理出入境记录。
误区3:材料无需公证。港澳台基础证件无需公证,但华侨境外学历、居留证明建议公证,提升审核通过率。
误区4:三大联考不可同报。全国联考、两校联考、澳门四校联考可同时报名,录取结果互不影响,可拓宽升学路径。
(二)家长高频答疑
Q:录取有单科分数要求吗?
A:部分院校有明确要求,如宁波诺丁汉大学要求英语≥115分,西湖大学要求英语≥120分。
Q:艺术/体育类考生有何特殊要求?
A:除了参加文化课联考外,须同时满足文化课需过线和专业成绩合格两大条件,大部分院校采取“文过专排”。
Q:退档后有补录机会吗?
A:港澳台联考有少量补录机会,在第一次录取后若有学校未完成招生计划,教育考试院将对这些未招满的学校和专业进行整理,并重新发布招生信息。
Q:联考生与内地生待遇是否一致?
A:完全一致。联考是国家级考试,与普通高考平行。毕业后获得的毕业证和学位证与内地高考生完全一致,国内外认可度相同。
如果您想了解更多关于华侨港澳台联考升学等相关问题,欢迎扫码添加老师微信咨询,或者拨打华侨港澳台联考咨询热线020-29180697
扫码添加老师咨询详情
