华侨港澳台联考培训学校 > 学习资讯 > 暨南大学港澳台联考班:资格审核最容易卡的5个点:2026港澳台联考报名必读(附补救建议)
2026-02-26阅读:25次
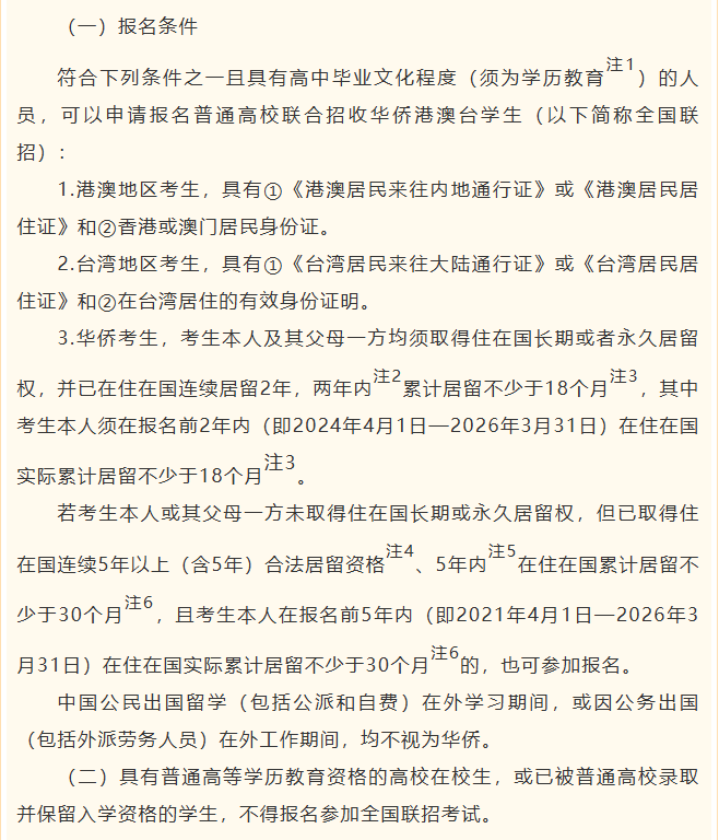
一、身份资格问题
身份资格是联考审核的第一道关卡,也是最常见的不通过原因之一。2026年政策明确规定:高校在校生或已保留入学资格者一律不得报考,彻底杜绝“一人多校占位”的情况。
常见问题:
持有内地户籍和港澳台双重户籍未注销;
华侨生未满足居留时间要求;
高校在校生或保留入学资格者违规报考。
解决方案:
持有双重户籍的考生必须提前注销内地户籍,仅申请香港永居不会自动注销内地户口,需主动办理注销手续。
华侨生需精确计算居留时间,注意扣除回国期间天数,确保符合资格条件。
高校在校生需先办理退学手续或取消学籍,方可报考。
二、学历材料不符合要求
学历材料是证明考生教育背景的关键文件,持外国学历的考生,需提供经我国驻外使领馆认证的学历证明,且明确标注是否为“学历教育”。
常见问题:
学历证明由非教育部认可的学校出具;
持外国学历未经过使领馆认证或未注明“学历教育”;
内地就读的港澳台生学业水平考试存在不合格科目且未通过补考。
解决方案:
首先核对毕业学校是否在官方认可名单中,若未被列入则需及时转学至受认可的普通高中、职高、中专或技校等。
持外国学历者应提前办理使领馆认证手续,确保材料符合要求。
内地就读的港澳台学生必须参加学业水平考试不合格科目的补考,确保获得毕业证书。
三、证件有效期不足
证件有效期是考生容易忽略的细节问题。港澳居民来往内地通行证、台胞证等核心证件的有效期必须覆盖至2026年5月考试后。
常见问题:
港澳居民来往内地通行证/台胞证在报名期间(2026年3月)即将到期;
证件有效期无法覆盖到2026年5月考试结束。
解决方案:
立即检查证件有效期,确保证件在考试期间有效。
证件即将到期者,应立即申请换新,预留1-2个月办理时间。
设置提醒,在2月底前完成证件更新工作,避免因证件问题影响考试资格。
四、材料不清晰或信息填写错误
材料质量直接影响审核结果,模糊不清或信息错误的材料会直接导致审核不通过。香港身份证括号内数字漏填是常见错误。
常见问题:
材料扫描件模糊不清,公章或文字不可辨认;
身份证括号内数字漏填,或姓名与证件不一致;
信息填写错误,如毕业学校信息与学籍系统不一致。
解决方案:
所有材料提前扫描为高清电子版,确保文字、公章清晰可辨。
填写信息时逐字核对证件原件,特别注意括号内数字等细节。
提交前二次检查,可请家长或老师协助核对,避免主观疏忽。
五、错过时间节点或流程错误
联考报名有严格的时间要求和流程规定,错过任何一个环节都可能导致前功尽弃。特别是华侨生需现场确认,而港澳台考生为网上确认。
常见问题:
错过报名确认时间(3月11-31日);
华侨生未完成现场确认;
未及时缴纳报考费(内地考点550元/人)。
解决方案:
标记关键时间节点:3月1-15日网上报名,3月11-31日报名确认;
华侨生提前安排现场确认行程,如需委托代理人,需提前向报名点申请;
设置缴费提醒,缴费后保存缴费凭证,内地考生报名费为550元/人。
2026年联考重要时间节点
如需一对一升学指导或咨询华侨港澳台联考相关问题,请添加文末老师微信,也可咨询招生办罗老师18903009286
扫码添加老师咨询详情
