您好 ,欢迎来到华侨港澳台联考培训学校 ! 请登录 免费注册
更可领取最高300元助学金
台湾学测 澳门四校联考 香港DSE考试
台湾学测 澳门四校联考 香港DSE考试
全国联考 两校联考
暨港港澳台侨联考培训学校 暨港教育-港澳台侨联考强化班 暨大港澳台联考联招班
华兴教育
华青港澳台侨联考培训学校
深圳联考中国港澳台侨联考学校 联考中国港澳台联考北京校区 北京联考中国港澳台联考学校
凯悦教育(原华兴艺考校长创办) 凯悦教育港澳台联考培训学校
广州立行教育
暨附联考(暨南大学管理学院品牌研究院支持)
艺体数字港澳台联考班
语文 数学 英语 物理 化学
语文 数学 英语 历史 地理
华侨港澳台联考培训学校 > 学习资讯 > 原暨南大学出版社联考班创始人创办:港澳台联考大揭秘:港校内地分校升学优势竟超本地校,这波机会错过就没
>
2026-02-26阅读:24次
01
港校内地6所分校已获认证
香港高校北上内地办学的步伐明显加快。目前,教育部认证的香港大学内地分校共有6所,它们包括:
香港中文大学(深圳):2014年正式成立,率先开启港校内地办学先河
香港科技大学(广州):聚焦前沿科技领域,与湾区产业紧密对接
香港城市大学(东莞):聚焦计算机科学、智能制造、材料科学等前沿领域
北京师范大学-香港浸会大学联合国际学院:中外合作办学典范
香港都会大学(肇庆):筹建中
香港大学(深圳):筹建中
这些分校的毕业证书与香港本校完全一致,不会标注“内地分校”字样,学历认可度毫无差异。
02
三大核心性价比
分数门槛更低,竞争压力小
内地校区录取友好:可以凭联考成绩直接填报,不需要单独申请,录取分数相对更低
单独招生通道:港澳台联考生享有专属录取名额,不与内地高考生直接竞争
逐年扩招趋势:港校内地分校招生规模持续扩大,2025年新增香港城市大学(东莞)
就业资源丰富,双向选择灵活
港校内地分校毕业生在就业市场上具备独特优势:
大湾区就业便利:与腾讯、华为、比亚迪等湾区企业深度合作
港澳台人才政策:可享受各地市提供的“港澳台人才补贴”
双向就业选择:毕业生可申请IANG签证赴港工作,也可留内地发展
生活适应无压力,求学成本大降
文化适应平滑:没有接触过香港文化的考生无需完全适应香港的生活节奏
学费大幅降低:香港本校学费每年约较高,而内地分校学费相对较低
生活成本低廉:总体生活成本仅为香港的一部分,且普遍提供四年住宿
03
2025年招生情况
香港中文大学(深圳)
招生人数:文科招生8人,理科招生12人
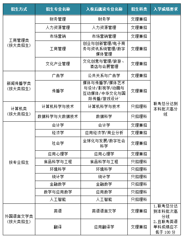
招生专业:
香港科技大学(广州)
招生人数:理科招生10人
香港城市大学(东莞)
招生人数:理科招生20人
北师港浸大
招生人数:文科招生5人,理科招生5人
录取分数:文科530分
04
港澳台生独特优势
随着粤港澳大湾区建设的全面推进,港澳台毕业生成为企业争相招聘的对象:
双语优势明显:具备跨文化沟通能力,在金融、法律、科技等领域吃香
政策支持力度大:港府放宽IANG签证,内地提供各类人才补贴
两地通优势:熟悉内地与香港情况,成为连接两地的桥梁人才
这种“两地通”的优势是传统内地高校或香港本校学生难以比拟的。
关于港澳台侨生的联考资讯分享就到这里,需要了解更多的港澳台侨联考问题,欢迎拨打暨学联考培训班咨询热线:18925019217
扫码添加老师咨询详情